返回列表 发布新帖
查看: 304|回复: 0

【学习资料2】关注解读龙虎榜

[复制链接]

8

主题

4

回帖

70

积分

管理员

积分
70
发表于 2026-3-11 22:35:03 | 查看全部 |阅读模式

image.png
3 日榜的金额是每天相加吗?
是的。例如某席位周一买 1000 万,周二卖 500 万,周三买 800 万,
则 3 日榜显示该席位累计买入 1800 万,累计卖出 500 万,净买入
1300 万。

单日榜和 3 日榜会同时出现吗?
可能同时出现。若某股当日触发单日异动(如涨 7%),且 3 日累计
也触发偏离值(如 20%),则两个榜单会分别公布。
其他特殊上榜情况
价格异常波动:交易所认定的其他异常情形(如盘中临时停牌后复牌
波动)。
成交量突增:单日成交量较近期均值放大数倍(无固定阈值,由系统
判定)。
投资者需注意的细节
不同交易所的差异:深交所通常比上交所更容易上榜(深市中小盘股
多,波动大)
游资操纵痕迹:部分游资会刻意触发条件(如对倒拉升换手率)吸引
跟风盘。

为何要读龙虎榜?
1.了解当前市场的活跃度
2.跟踪主力资金进出最直观的数据说明
3.掌握游资或机构青睐的板块热点
江湖上有琅琊榜,股市中就有龙虎榜。龙虎榜上可以
尽览每日两市中涨跌幅、换手率等由大到小的排名榜
单,并从中可以看到龙虎榜单中的股票在哪个证券营
业部的成交量较大。虽然龙虎榜的数据更新在盘后,
但龙虎榜就是我们研究主力操盘选股思路的最好窗。

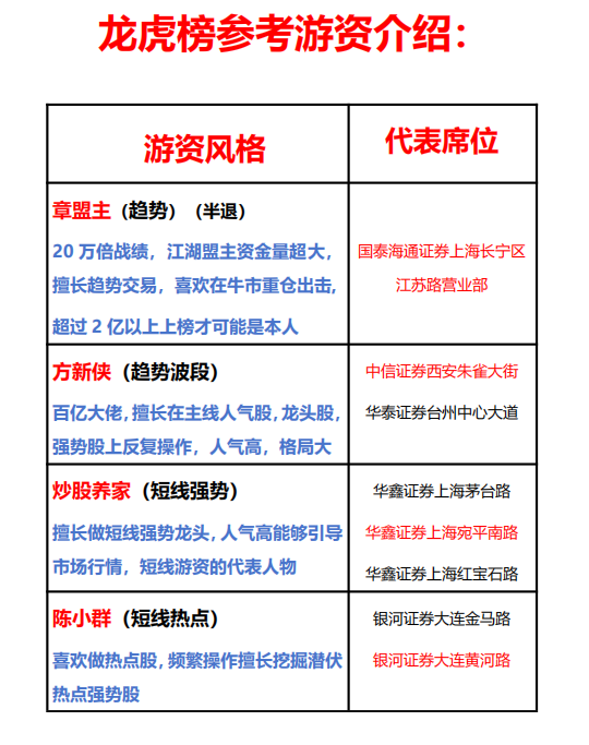
个股龙虎榜复盘技巧:
1. 买卖前五名双方资金的对比,是资金买的的多还是资金卖的多
理论上,资金买入大于卖出,差额越大,第二天上涨机会越大,反之
就值得警惕。
2. 买入前五名是不是主力大资金在买入,尤其是有没有我们熟悉的知
名主力资金,结合这些主力资金的风格综合判断。
3. 结合个股的热点,股性,位置,趋势综合判断。股性一般市值在
100 亿以内最好,当天成交量 30 以内最好!
image.png
image.png
image.png
image.png











image.png
image.png
您需要登录后才可以回帖 登录 | 立即注册

本版积分规则

自由123社区 © 2001-2026 Discuz! Team. Powered by Discuz! W1.5
关灯 在本版发帖
扫一扫添加微信客服
返回顶部
快速回复 返回顶部 返回列表